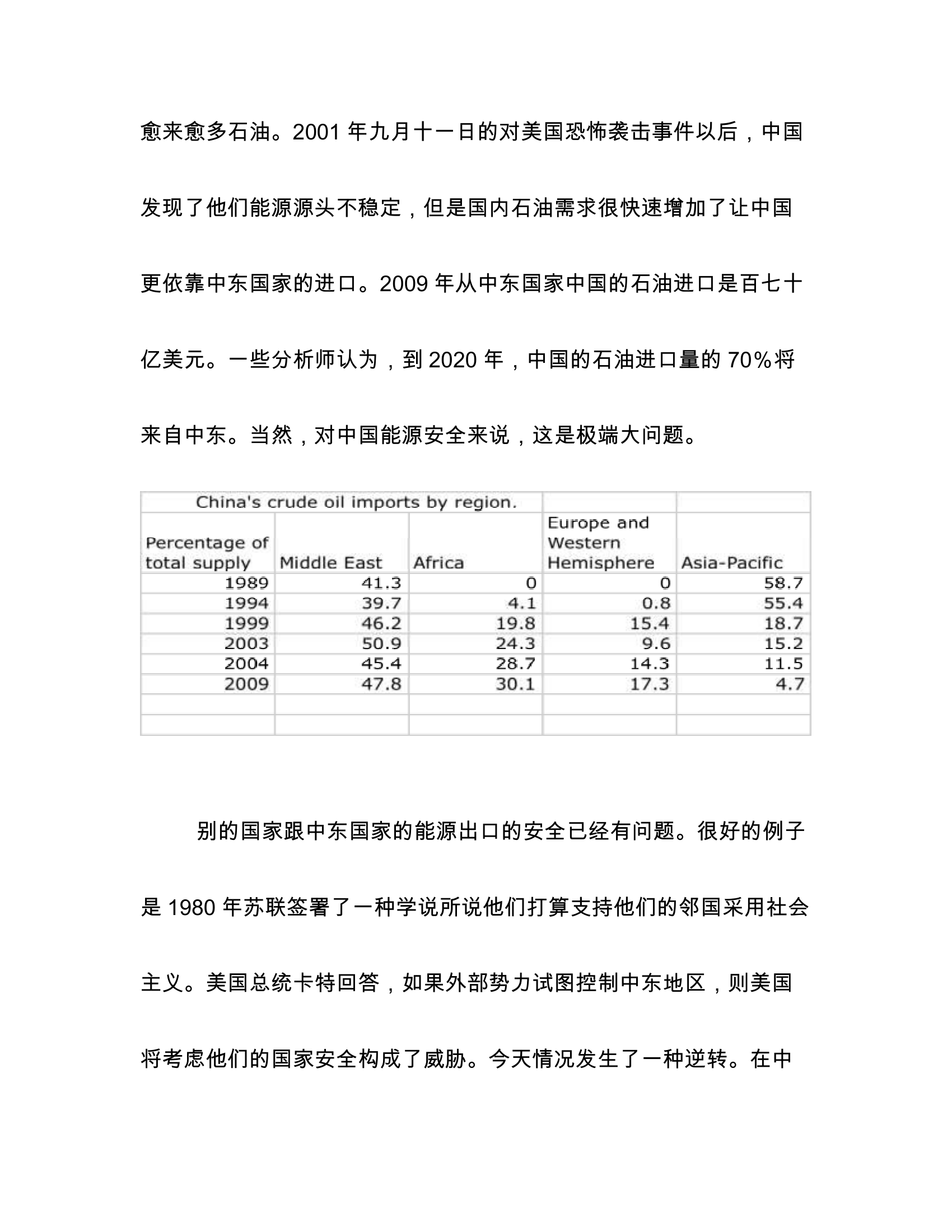
←
Back
POST 001
至于石油中国与中东的关系
PUBLISHED: DEC 14, 2012
READING TIME: 9 MIN
TOPIC: ENERGY / CHINA